电容"通交隔直"
一、积分运算电路
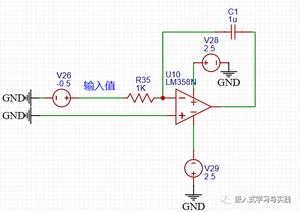
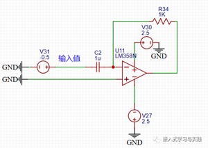
积分运算电路是一种基本的模拟电路,可以实现对输入信号进行积分操作。它主要由一个运算放大器、一个电容和若干个电阻组成。
在积分运算电路中,输入信号经过一个电阻后接入运算放大器的反向输入端,同时电容连接在运算放大器的输出端和反向输入端之间,形成一个反馈回路。
当输入信号变化时,运算放大器将输出一个电压,这个电压通过电容被积累,并逐渐累积到一定的电压值。这个电压值即为输入信号的积分结果。
积分运算电路常用于模拟信号处理、滤波和控制系统中。在滤波中,积分运算电路可以实现低通滤波的效果,滤除高频噪声;在控制系统中,积分运算电路常用于实现积分环节,提高系统的稳定性。


计算公式:






计算公式:

根据电路的基本原理和运算放大器的特性,可以得到以下计算公式:
Uo= -R * C * dUi(t)/dt;其中,R 表示反馈电阻的阻值,C 表示电容的容值,dUi(t)/dt表示输入信号 Ui(t) 对时间的导数。
需要注意的是,微分运算电路对输入信号的幅度和频率有一定的限制,过高的频率或幅度可能导致失真或饱和。因此,在设计微分运算电路时需要根据应用需求选择合适的电路参数和元件。
欢迎关注公众号:嵌入式学习与实践
版权声明:
本文来源网络,所有图片文章版权属于原作者,如有侵权,联系删除。
本文网址:https://www.mushiming.com/mjsbk/9784.html