测试
运行Make命令进行编译。然后运行hello程序

三、深入
四、深入浅出
针对上面提到的各个命令,我们再做些详细的介绍。
1、 autoscan
autoscan是用来扫描源代码目录生成configure.scan文件的。autoscan可以用目录名做为参数,但如果你不使用参数的话,那么autoscan将认为使用的是当前目录。autoscan将扫描你所指定目录中的源文件,并创建configure.scan文件。
2、 configure.scan
configure.scan包含了系统配置的基本选项,里面都是一些宏定义。我们需要将它改名为configure.in
3、 aclocal
aclocal是一个perl 脚本程序。aclocal根据configure.in文件的内容,自动生成aclocal.m4文件。aclocal的定义是:“aclocal - create aclocal.m4 by scanning configure.ac”。
4、 autoconf
autoconf是用来产生configure文件的。configure是一个脚本,它能设置源程序来适应各种不同的操作系统平台,并且根据不同的系统来产生合适的Makefile,从而可以使你的源代码能在不同的操作系统平台上被编译出来。
configure.in文件的内容是一些宏,这些宏经过autoconf 处理后会变成检查系统特性、环境变量、软件必须的参数的shell脚本。configure.in文件中的宏的顺序并没有规定,但是你必须在所有宏的最前面和最后面分别加上AC_INIT宏和AC_OUTPUT宏。
在configure.ini中:
#号表示注释,这个宏后面的内容将被忽略。
AC_INIT(FILE)
这个宏用来检查源代码所在的路径。
AM_INIT_AUTOMAKE(PACKAGE, VERSION)
这个宏是必须的,它描述了我们将要生成的软件包的名字及其版本号:PACKAGE是软件包的名字,VERSION是版本号。当你使用make dist命令时,它会给你生成一个类似helloworld-1.0.tar.gz的软件发行包,其中就有对应的软件包的名字和版本号。
AC_PROG_CC
这个宏将检查系统所用的C编译器。
AC_OUTPUT(FILE)
这个宏是我们要输出的Makefile的名字。
我们在使用automake时,实际上还需要用到其他的一些宏,但我们可以用aclocal 来帮我们自动产生。执行aclocal后我们会得到aclocal.m4文件。
产生了configure.in和aclocal.m4 两个宏文件后,我们就可以使用autoconf来产生configure文件了。
5、 Makefile.am
Makefile.am是用来生成Makefile.in的,需要你手工书写。Makefile.am中定义了一些内容:
AUTOMAKE_OPTIONS
这个是automake的选项。在执行automake时,它会检查目录下是否存在标准GNU软件包中应具备的各种文件,例如AUTHORS、ChangeLog、NEWS等文件。我们将其设置成foreign时,automake会改用一般软件包的标准来检查。
bin_PROGRAMS
这个是指定我们所要产生的可执行文件的文件名。如果你要产生多个可执行文件,那么在各个名字间用空格隔开。
helloworld_SOURCES
这个是指定产生“helloworld”时所需要的源代码。如果它用到了多个源文件,那么请使用空格符号将它们隔开。比如需要helloworld.h,helloworld.c那么请写成helloworld_SOURCES= helloworld.h helloworld.c。
如果你在bin_PROGRAMS定义了多个可执行文件,则对应每个可执行文件都要定义相对的filename_SOURCES。
6、 automake
我们使用automake --add-missing来产生Makefile.in。
选项--add-missing的定义是“add missing standard files to package”,它会让automake加入一个标准的软件包所必须的一些文件。
我们用automake产生出来的Makefile.in文件是符合GNU Makefile惯例的,接下来我们只要执行configure这个shell 脚本就可以产生合适的 Makefile 文件了。
7、 Makefile
在符合GNU Makefiel惯例的Makefile中,包含了一些基本的预先定义的操作:
make
根据Makefile编译源代码,连接,生成目标文件,可执行文件。
make clean
清除上次的make命令所产生的object文件(后缀为“.o”的文件)及可执行文件。
make install
将编译成功的可执行文件安装到系统目录中,一般为/usr/local/bin目录。
make dist
产生发布软件包文件(即distribution package)。这个命令将会将可执行文件及相关文件打包成一个tar.gz压缩的文件用来作为发布软件的软件包。
它会在当前目录下生成一个名字类似“PACKAGE-VERSION.tar.gz”的文件。PACKAGE和VERSION,是我们在configure.in中定义的AM_INIT_AUTOMAKE(PACKAGE, VERSION)。
make distcheck
生成发布软件包并对其进行测试检查,以确定发布包的正确性。这个操作将自动把压缩包文件解开,然后执行configure命令,并且执行make,来确认编译不出现错误,最后提示你软件包已经准备好,可以发布了。
===============================================
helloworld-1.0.tar.gz is ready for distribution
===============================================
make distclean
类似make clean,但同时也将configure生成的文件全部删除掉,包括Makefile。
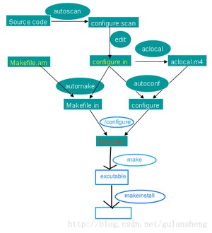
四、过程图示

五、结束语
通过上面的介绍,你应该可以很容易地生成一个你自己的符合GNU惯例的Makefile文件及对应的项目文件。
如果你想写出更复杂的且符合惯例的Makefile,你可以参考一些开放代码的项目中的configure.in和Makefile.am文件,比如:嵌入式数据库sqlite,单元测试cppunit。
版权声明:
本文来源网络,所有图片文章版权属于原作者,如有侵权,联系删除。
本文网址:https://www.mushiming.com/mjsbk/14389.html