一.描述
DS1302时钟芯片是由美国DALLAS公司推出的具有涓细电流充电能力的低功耗实时时钟芯片。它可以对年、月、日、周、时、分、秒进行计时,且具有闰年补偿等多种功能。DS1302芯片包含一个用于存储实时时钟/日历的 31 字节的静态 RAM,可通过简单的串行接口与微处理器通讯,将当前的是时钟存于RAM。DS1302芯片对于少于 31 天的月份月末会自动调整,并会自动对闰年进行校正。由于有一个 AM/PM 指示器,时钟可以工作在 12 小时制或者 24小时制。
二.芯片参数
1.芯片特点
- 实时时钟计算年、月、日、时、分、秒、星 期,直到 2100 年,并有闰年调节功能
- 31 x 8 位 通用暂存 RAM
- 串行输入输出,使管脚数最少
- 2.0V 至 5.5V 宽电压范围操作
- 在 2.0V 时工作电流小于 300nA
- 读写时钟或 RAM 数据时有单字节或多字节(脉冲串模式)数据传送方式
- 8 管脚 DIP 封装或可选的 8 管脚表面安装 SO 封装
- 简单的 3 线接口
- 与 TTL 兼容 (VCC = 5V)
- 可选的工业温度范围:-40°C to +85°C
2.引脚说明

DS1302采用的是三线接口的双向数据通信接口,RST是片引脚,低电平有效;SCLK是时钟芯片,为通信提供时钟源;I/O为数据输入输出引脚,用于传输及接收数据;
DS1302还采用了双电源供电模式,VCC1 连接到备用电源,在VCC2主电源失效时保持时间和日期数据.
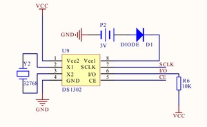
三.参考电路

DS1302芯片基本电路如上图,其中Y2为32.768k外部晶振,为芯片提供时钟源;P2为备用电池,以保证在主电源掉电后,芯片仍可继续运行;D1为二极管,保证电压的单向导通,防止主电源电压过高烧坏备用电池;R6为上拉电阻,增强信号传输的稳定性。
四.控制程序
1.时钟数据的读写地址

如上图,为DS1302芯片的时钟数据的读和写的地址,也就是说要实现对芯片控制,就是往这些地址上写入或读出数据。其中:
读地址为0x81(秒), 0x83(分), 0x85(时), 0x87(日), 0x89(月), 0x8b(星期), 0x8d(年);
写地址为0x80(秒), 0x82(分), 0x84(时), 0x86(日), 0x88(月), 0x8a(星期), 0x8c(年)
2.控制时序
DS1302控制软件最基本的操作为写函数和读函数,其次就是实现初始化函数。
(1)读时序

(2)写时序

(3)初始化
3.参考例程
实现了DS1302的驱动程序,接下来就可以实现DS1302的报时功能了。
如需DS1302相关资料及例程, 请关注公众号,首页回复DS1302获取资料

版权声明:
本文来源网络,所有图片文章版权属于原作者,如有侵权,联系删除。
本文网址:https://www.mushiming.com/mjsbk/10438.html