RTC(Real_Time Clock)即实时时钟,它是电子产品中不可或缺的东西。其最直接的作用就是时钟功能。细心的朋友可以发现,当我们的电脑或者手机没联网时,仍然可以正常显示日期与时钟,这就是RTC的功劳。
RTC的运行无需网络连接,只需一个频率固定的振荡源和一个计数器,就能实现精准的计时。假如有一个振荡源,其每秒固定振荡1000次,那我们就可以用计数器对振荡进行计数,每振荡1000次,代表时间过去了1s,然后复位计数器并开始新的计数,同时,秒寄存器加1。如此循环,就能实现时钟的走时。

在单片机的某些使用场景下,RTC时钟是不可或缺的,例如使用了文件系统,就必须启用RTC时钟,用于更新文件的时间。
STM32内置了RTC时钟模块,只要配置好参数,就能启用RTC。RTC的时钟振荡源可以来自内部也可以来自外部。内部时钟源由HCLK经过分频得到,外部时钟源则由石英晶振提供。

内部时钟源是由高频晶振分频得到,所以其精度计时不高,为了准确计时,一般采用外部时钟源。外部时钟源一般选用32.768KHz的石英晶振。这种参数的石英晶振一秒钟能振荡32768次,正好对应2^16。

然而,即使采用了外部晶振的RTC,其精度仍然是有限的。因为晶振外置,线路上的寄生电容电感、温度都会影响晶振频率,短时间可能看不出误差,但是时间一长,其误差就大了。
如果想进一步减小RTC的误差,则需要使用RTC时钟芯片。时钟芯片的优势在于其内部带有温度补偿功能,能通过检测环境温度来对晶振进行误差补偿,减小计时误差。且时钟芯片的年、月、日等时间数据单独存储在内部的RAM中,对单片机来说,只要通过串口读取特定寄存器地址的数据就能得到时间参数,而无需再去计算。现在流行的时钟芯片很多,如DS1302、 DS1307。但是这些芯片仍需要外置晶振才能工作,所以仍存在误差。
所以一种在内部集成晶振的时钟芯片应运而生。DS3231就是这样一种时钟芯片。其精度最高可以达到±2ppm。实测6个月在常温下连续运行,误差不超过1分钟。

DS3231采用快速IIC通信进行数据传输,最高时钟频率400KHz。还带有闹钟,复位等功能。
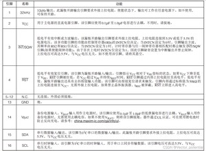
DS3231有两种封装,引脚功能一样,16pin的封装只是多了八个空引脚。
如下是其应用电路。
可以看到该芯片有两个电源输入,一个是VCC,另一个是Vbat。VCC我们可以与单片机共用3.3V电源,Vbat则接到一颗纽扣电池的正极。当单片机供电断开后,DS3231仍能靠纽扣电池供电维持计时功能,但是无法进行IIC通信,也就是不能读取时间数据,恢复VCC供电后,IIC通信随之被唤醒。
INT是个漏极开路的输出,如果想输出高电平则需要外接上拉电阻,该引脚可连接到单片机IO口作为单片机的外部中断源。
32kHz是一个固定输出32KHz频率方波的IO口,也可做为单片机的计时源。同为开漏输出。
RST是芯片的复位脚,如果没有特别需要,可以直接悬空。该芯片无需复位也能直接初始化。
软件部分
这里我使用的是STM32F4,F1的芯片也是兼容的,只是需要把头文件改成F1的。IIC通信采用软件模拟。iic的软件模拟可参考文章(),这里我就不详细讲IIC软件模拟的原理了。接下来我们看程序。
1,我使用的是PB8和PB9分别做为IIC的SCL与SDA。如果想使用其他IO,稍微修改下就行。
延时函数,IIC软件模拟需要用到延时函数,这里我采用的是滴答定时器进行延时,需要注意,F1 与F4的延时函数不能共用,因为主频不一样。
嘀嗒定时器初始化:在启用延时函数前必须对定时器进行初始化,配置对应的参数。这里我用主频HCLK的八分频做为其定时频率,即21MHz。也就是一秒钟对应定时器的。
main函数:初始化延时函数,初始化DS3231 ,讲时间写入DS3231,讲时间读取出来
可以通过串口打印,或者其他方式显示出当前时间。
这里我将时间显示到LCD屏幕上。
如果觉得本文有用,就点个赞吧~
版权声明:
本文来源网络,所有图片文章版权属于原作者,如有侵权,联系删除。
本文网址:https://www.mushiming.com/mjsbk/8837.html