
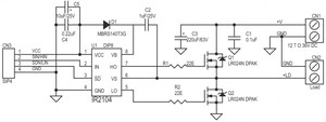
This Half-bridge driver based on IR2104 gate driver IC and N channel Dpak MOSFET , The IR2104 is a high voltage, high speed power MOSFET driver with independent high and low side referenced output channels. HVIC and latch immune CMOS technologies enable ruggedized monolithic construction. The logic input is compatible with standard COMOS or LSTTL output, down to 3.3V logic. A gate IR2104 driver is a power amplifier that accepts a low-power input from a controller IC and produces a high-current drive input for the gate of a high-power transistor such as a power MOSFET. In essence, a gate driver consists of a level shifter in combination with an amplifier.
This drive has many application, ranging from DC-DC power supply for high power density and efficiency, This project simplifies the design of control systems for a wide range of motor applications such as home appliances, industrial drives, DC brushed motors , Brushless motors, fans, Tesla Coil driver, Induction coil driver, LED driver, Halogen Lamp driver.
- Load Supply 12 to 36V DC
- Load Current 10Amps (Peak 20Amps)
- Logic Supply 12 To 15V DC
- Input Signals 3.3V to 15V
- SMD based tiny design
- Required Single PWM input
- Shutdown Input
- Screw Terminals for Load and Load Supply
- Header Connector for Logic supply and inputs




Don't worry, we've got you covered! You can try to hit the back button or you can find what you are looking using the search form on the top menu . If none of these work you can start from the homepage where you can find our latest news and projects.
Don't worry, we've got you covered! You can try to hit the back button or you can find what you are looking using the search form on the top menu . If none of these work you can start from the homepage where you can find our latest news and projects.
Don't worry, we've got you covered! You can try to hit the back button or you can find what you are looking using the search form on the top menu . If none of these work you can start from the homepage where you can find our latest news and projects.
Don't worry, we've got you covered! You can try to hit the back button or you can find what you are looking using the search form on the top menu . If none of these work you can start from the homepage where you can find our latest news and projects.
版权声明:
本文来源网络,所有图片文章版权属于原作者,如有侵权,联系删除。
本文网址:https://www.mushiming.com/mjsbk/4916.html