转自:http://hi.baidu.com/liuyanqiong/blog/item/0a6f0ad9d28e1d3d32fa1c7b.html
作为Linux下的程序开发人员,一定都遇到过Makefile,用make命令来编译自己写的程序确实是很方便。一般情况下,大家都是手工写一个简单Makefile,如果要想写出一个符合自由软件惯例的Makefile就不那么容易了. 在本文中,将介绍如何使用autoconf和automake两个工具来帮助我们自动地生成符合自由软件惯例的Makefile,这样就可以象常见的GNU程序一样,只要使用“https://www.cnblogs.com/itech/archive/2010/11/28/configure”,“make”,“make instal”就可以把程序安装到Linux系统中去了。这将特别适合想做开放源代码软件的程序开发人员,又或如果你只是自己写些小的Toy程序,那么这个文章对你也会有很大的帮助。
一、Makefile介绍
Makefile是用于自动编译和链接的,一个工程有很多文件组成,每一个文件的改变都会导致工程的重新链接,但是不是所有的文件都需要重新编译,Makefile中纪录有文件的信息,在make时会决定在链接的时候需要重新编译哪些文件。
Makefile的宗旨就是:让编译器知道要编译一个文件需要依赖其他的哪些文件。当那些依赖文件有了改变,编译器会自动的发现最终的生成文件已经过时,而重新编译相应的模块。
Makefile的基本结构不是很复杂,但当一个程序开发人员开始写Makefile时,经常会怀疑自己写的是否符合惯例,而且自己写的Makefile经常和自己的开发环境相关联,当系统环境变量或路径发生了变化后,Makefile可能还要跟着修改。这样就造成了手工书写Makefile的诸多问题,automake恰好能很好地帮助我们解决这些问题。
使用automake,程序开发人员只需要写一些简单的含有预定义宏的文件,由autoconf根据一个宏文件生成configure,由automake根据另一个宏文件生成Makefile.in,再使用configure依据Makefile.in来生成一个符合惯例的Makefile。下面我们将详细介绍Makefile的automake生成方法。
二、使用的环境
本文所提到的程序是基于Linux发行版本:Fedora Core release 1,它包含了我们要用到的autoconf,automake。
三、从helloworld入手
我们从大家最常使用的例子程序helloworld开始。
下面的过程如果简单地说来就是:
新建三个文件: helloworld.c configure.in Makefile.am
然后执行:autoscan; aclocal; autoconf; automake --add-missing; https://www.cnblogs.com/itech/archive/2010/11/28/configure; make; https://www.cnblogs.com/itech/archive/2010/11/28/helloworld;
就可以看到Makefile被产生出来,而且可以将helloworld.c编译通过。很简单吧,几条命令就可以做出一个符合惯例的Makefile,感觉如何呀。现在开始介绍详细的过程:
1、建目录
在你的工作目录下建一个helloworld目录,我们用它来存放helloworld程序及相关文件,如在/home/my/build下:
$ mkdir helloword
$ cd helloworld
2、 helloworld.c
然后用你自己最喜欢的编辑器写一个hellowrold.c文件,如命令:vi helloworld.c。使用下面的代码作为helloworld.c的内容。
int main(int argc, char argv)
{
printf("Hello, Linux World! ");
return 0;
}
完成后保存退出。现在在helloworld目录下就应该有一个你自己写的helloworld.c了。
3、生成configure
我们使用autoscan命令来帮助我们根据目录下的源代码生成一个configure.in的模板文件。
命令:
$ autoscan
$ ls
configure.scan helloworld.c
执行后在hellowrold目录下会生成一个文件:configure.scan,我们可以拿它作为configure.in的蓝本。
4,生成configure.in
现在将configure.scan改名为configure.in,并且编辑它,按下面的内容修改,去掉无关的语句:
5 执行aclocal和autoconf
然后执行命令aclocal和autoconf,分别会产生aclocal.m4及configure两个文件:
大家可以看到configure.in内容是一些宏定义,这些宏经autoconf处理后会变成检查系统特性、环境变量、软件必须的参数的shell脚本。
autoconf 是用来生成自动配置软件源代码脚本(configure)的工具。configure脚本能独立于autoconf运行,且在运行的过程中,不需要用户的干预。
要生成configure文件,你必须告诉autoconf如何找到你所用的宏。方式是使用aclocal程序来生成你的aclocal.m4。
aclocal根据configure.in文件的内容,自动生成aclocal.m4文件。aclocal是一个perl 脚本程序,它的定义是:“aclocal - create aclocal.m4 by scanning configure.ac”。
autoconf从configure.in这个列举编译软件时所需要各种参数的模板文件中创建configure。
autoconf需要GNU m4宏处理器来处理aclocal.m4,生成configure脚本。
m4是一个宏处理器。将输入拷贝到输出,同时将宏展开。宏可以是内嵌的,也可以是用户定义的。除了可以展开宏,m4还有一些内建的函数,用来引用文件,执行命令,整数运算,文本操作,循环等。m4既可以作为编译器的前端,也可以单独作为一个宏处理器.
6、新建Makefile.am
新建Makefile.am文件,命令:$ vi Makefile.am
内容如下:
automake会根据你写的Makefile.am来自动生成Makefile.in。Makefile.am中定义的宏和目标,会指导automake生成指定的代码。例如,宏bin_PROGRAMS将导致编译和连接的目标被生成。
7、运行automake
命令:
automake会根据Makefile.am文件产生一些文件,包含最重要的Makefile.in。
8、执行configure生成Makefile
你可以看到,此时Makefile已经产生出来了。
9、使用Makefile编译代码
10, 运行helloworld
这样helloworld就编译出来了,你如果按上面的步骤来做的话,应该也会很容易地编译出正确的helloworld文件。你还可以试着使用一些其他的make命令,如make clean,make install,make dist,看看它们会给你什么样的效果。感觉如何?自己也能写出这么专业的Makefile,老板一定会对你刮目相看。
四、深入浅出
针对上面提到的各个命令,我们再做些详细的介绍。
1、 autoscan
autoscan是用来扫描源代码目录生成configure.scan文件的。autoscan可以用目录名做为参数,但如果你不使用参数的话,那么autoscan将认为使用的是当前目录。autoscan将扫描你所指定目录中的源文件,并创建configure.scan文件。
2、 configure.scan
configure.scan包含了系统配置的基本选项,里面都是一些宏定义。我们需要将它改名为configure.in
3、 aclocal
aclocal是一个perl 脚本程序。aclocal根据configure.in文件的内容,自动生成aclocal.m4文件。aclocal的定义是:“aclocal - create aclocal.m4 by scanning configure.ac”。
4、 autoconf
使用autoconf,根据configure.in和aclocal.m4来产生configure文件。configure是一个脚本,它能设置源程序来适应各种不同的操作系统平台,并且根据不同的系统来产生合适的Makefile,从而可以使你的源代码能在不同的操作系统平台上被编译出来。
configure.in文件的内容是一些宏,这些宏经过autoconf 处理后会变成检查系统特性、环境变量、软件必须的参数的shell脚本。configure.in文件中的宏的顺序并没有规定,但是你必须在所有宏的最前面和最后面分别加上AC_INIT宏和AC_OUTPUT宏。
在configure.ini中:
#号表示注释,这个宏后面的内容将被忽略。
AC_INIT(FILE) 这个宏用来检查源代码所在的路径。
AM_INIT_AUTOMAKE(PACKAGE, VERSION) 这个宏是必须的,它描述了我们将要生成的软件包的名字及其版本号:PACKAGE是软件包的名字,VERSION是版本号。当你使用make dist命令时,它会给你生成一个类似helloworld-1.0.tar.gz的软件发行包,其中就有对应的软件包的名字和版本号。
AC_PROG_CC 这个宏将检查系统所用的C编译器。
AC_OUTPUT(FILE) 这个宏是我们要输出的Makefile的名字。
我们在使用automake时,实际上还需要用到其他的一些宏,但我们可以用aclocal 来帮我们自动产生。执行aclocal后我们会得到aclocal.m4文件。
产生了configure.in和aclocal.m4 两个宏文件后,我们就可以使用autoconf来产生configure文件了。
5、 Makefile.am
Makefile.am是用来生成Makefile.in的,需要你手工书写。Makefile.am中定义了一些内容:
AUTOMAKE_OPTIONS 这个是automake的选项。在执行automake时,它会检查目录下是否存在标准GNU软件包中应具备的各种文件,例如AUTHORS、ChangeLog、NEWS等文件。我们将其设置成foreign时,automake会改用一般软件包的标准来检查。
bin_PROGRAMS 这个是指定我们所要产生的可执行文件的文件名。如果你要产生多个可执行文件,那么在各个名字间用空格隔开。
helloworld_SOURCES 这个是指定产生“helloworld”时所需要的源代码。如果它用到了多个源文件,那么请使用空格符号将它们隔开。比如需要helloworld.h,helloworld.c那么请写成helloworld_SOURCES= helloworld.h helloworld.c。
如果你在bin_PROGRAMS定义了多个可执行文件,则对应每个可执行文件都要定义相对的filename_SOURCES。
6、 automake
我们使用automake,根据configure.in和Makefile.am来产生Makefile.in。
选项--add-missing的定义是“add missing standard files to package”,它会让automake加入一个标准的软件包所必须的一些文件。
我们用automake产生出来的Makefile.in文件是符合GNU Makefile惯例的,接下来我们只要执行configure这个shell 脚本就可以产生合适的 Makefile 文件了。
7、 Makefile
在符合GNU Makefiel惯例的Makefile中,包含了一些基本的预先定义的操作:
make 根据Makefile编译源代码,连接,生成目标文件,可执行文件。
make clean 清除上次的make命令所产生的object文件(后缀为“.o”的文件)及可执行文件。
make install 将编译成功的可执行文件安装到系统目录中,一般为/usr/local/bin目录。
make dist 产生发布软件包文件(即distribution package)。这个命令将会将可执行文件及相关文件打包成一个tar.gz压缩的文件用来作为发布软件的软件包。它会在当前目录下生成一个名字类似“PACKAGE-VERSION.tar.gz”的文件。PACKAGE和VERSION,是我们在configure.in中定义的AM_INIT_AUTOMAKE(PACKAGE, VERSION)。
make distcheck 生成发布软件包并对其进行测试检查,以确定发布包的正确性。这个操作将自动把压缩包文件解开,然后执行configure命令,并且执行make,来确认编译不出现错误,最后提示你软件包已经准备好,可以发布了。
make distclean 类似make clean,但同时也将configure生成的文件全部删除掉,包括Makefile。
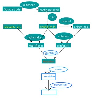
五、过程图示

六、结束语
通过上面的介绍,你应该可以很容易地生成一个你自己的符合GNU惯例的Makefile文件及对应的项目文件。如果你想写出更复杂的且符合惯例的Makefile,你可以参考一些开放代码的项目中的configure.in和Makefile.am文件,比如:嵌入式数据库sqlite,单元测试cppunit。
七 参考
版权声明:
本文来源网络,所有图片文章版权属于原作者,如有侵权,联系删除。
本文网址:https://www.mushiming.com/mjsbk/15102.html